2024年超50家车企调整管理层,自主反哺合资成新趋势
2025-01-14 09:30 来源:第一财经 黄琳
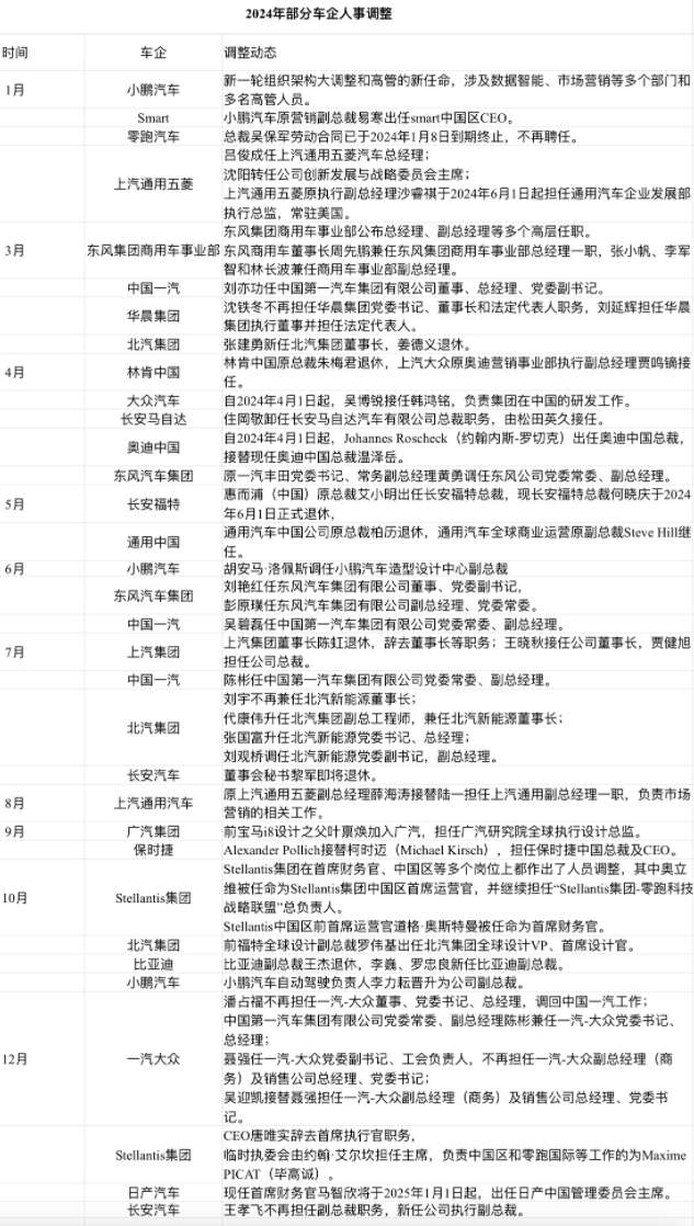
2024年,超50家车企管理层进行调整,数量超过150起,涉及汽车设计、生产、销售、采购等多个领域。
随着汽车产业变革进入深水区,车企的人事调整越加频繁。据第一财经记者不完全统计,2024年超50家车企管理层进行调整,涉及人数超过150,囊括汽车设计、生产、销售、采购等多个领域。
整体而言,自主品牌的人事调整凸显出对智能化领域和设计的重视,小鹏、比亚迪等多家车企通过挖角外部大牛或提拔内部骨干的方式,来提升智能化等领域的竞争力。外资品牌的换防体现出中国化战略的加深,一方面加大中国本地化研发力度的投入,另一方面起用中国籍高管来解决企业转型与销量提振等问题。

自主品牌追击下半场竞争
2024年,乘着新能源汽车渗透率突破50%的东风,自主品牌以智能化为重点,对高层进行了系列调整。2024年1月,小鹏汽车完成了新一轮组织架构大调整和高管的新任命,涉及数据智能、市场营销等多个部门和多名高管人员。10月,小鹏汽车将其自动驾驶负责人李力耘晋升为公司副总裁。
同样重视智能化发展的还有新能源汽车销冠比亚迪。比亚迪董事长兼总裁王传福曾多次在公开场合提及新能源汽车发展上半场看电动化,下半场看智能化。2024年初的比亚迪梦想日上,王传福称,比亚迪未来将在智能化领域将投入1000亿元,用于研究整车智能技术路线。与发展智能化技术相对应的,比亚迪持续为智能化布局“调兵遣将”。
2024年以来,比亚迪通过内部赛马等形式调整智驾架构,并陆续成立天璇、天狼智驾团队,比亚迪自研感知负责人许凌云和第五事业部前软件中心总监李锋分别调任团队负责人。小鹏原泊车规控业务负责人刘懿也加入比亚迪,负责自研智能驾驶的规控业务,向李锋汇报。零一万物前首席技术专家聂鹏程则加入比亚迪新技术研究院的先进技术研发中心,将主要负责AI超算,也可能涉及AI 应用。
2024年,比亚迪第十五事业部进行组织架构调整,成立了专门研发具身智能的新团队,罗忠良则直接主管该项目。同期,接班比亚迪副总裁的人员还有李巍。她曾在比亚迪海外市场开拓和品牌建设等多个方面取得了明显成绩。近年来,比亚迪陆续在海外建设当地工厂,并挖角Stellantis多名高层推动海外区域业务。2024年,比亚迪海外总销量超40万辆,同比大增超70%。
当前,为智能化发展储备人才已成为车企的共识。广汽研究院智驾技术部于2024年引入了一名职称为院级专家的高级智驾人才,该名人士具有超过5年自动驾驶企业Waymo的从业经历,拟搭建端到端团队。今年1月,长安汽车公告,聘任贺刚为公司副总裁。贺刚曾任长安汽车智能化研究院副总经理、有限自动驾驶(三级)技术研究项目总监等。
在汽车产品竞争日益同质化的背景下,自主车企还开始大力招揽设计大拿。2024年,胡安马·洛佩斯调任小鹏汽车造型设计中心副总裁,他曾设计出法拉利、兰博基尼、奥迪等多个豪华品牌的车型。前宝马i8设计之父叶禀焕则被广汽挖角,前福特全球设计副总裁罗伟基出任北汽集团全球设计VP、首席设计官。
一家车企管理层人士表示,自主品牌的外观设计仍习惯性依赖传统豪华品牌,这也就导致设计层面的人事调整始终倾向从外部招兵买马,以此推动设计战略及创新发展,提升自主品牌产品竞争力。
几大国有汽车集团中,上汽集团等公司因领导退休出现了较密集的人事调整。去年7月,上汽集团董事长陈虹到龄退休,辞去董事长及其他职务;董事会会议选举公司董事王晓秋为公司第八届董事会董事长,并聘任贾健旭担任公司总裁。
东风汽车、长安汽车以及广汽集团随着自身改革与转型的深入对组织架构进行了一系列的调整,相应也产生了较密集的人事变化。这些变革的主要目的均是提振自主乘用车业务,以应对合资品牌销量下跌背景下整个集团所面临的销量与利润下滑。去年10月,广汽集团宣布对自主品牌的管理模式由战略管控向经营管控转变,并同步实施相关组织机构改革,建立高效灵活的市场化机制和组织体系,进一步降低运营成本,提升管理效率和经营水平。广汽集团计划将传统的研产销分离的战略管控模式转变为自主品牌一体化运营模式,总部人员提级自主品牌管理,以加强自主品牌的运营管控和协同水平。去年12月31日,东风汽车宣布总部定位由战略管控向“运营+统筹”转型,调整队形,对自主乘用车业务实施运营。新的总部组织机构强化运营统筹,职能清晰、扁平高效,整合集团资源运营自主乘用车事业,推动公司新能源转型升级。
此外,吉利汽车、小鹏汽车、比亚迪、奇瑞汽车等公司还在大力招聘海外事业人才,目标市场包括欧洲、东盟等地区。
跨国车企换防在华高层
乘联会数据显示,2024年,自主品牌年度零售份额突破60%,较去年增长9个百分点,实现全面领先,自主车企已经成为头部绝对主力。而合资车、进口车份额则出现下滑。数据显示,合资品牌市场占比从2024年1月的最高点47.77%呈现逐月下滑态势,而国内汽车进口量已出现连续4年下滑。2024年1~11月,国内进口车超豪华汽车累计下跌31.74%,非豪华汽车销量累计下跌22.57%,豪华车下跌14.5%。
2024年1月,大众汽车率先开启在华高层调整。自2024年4月1日起,吴博锐接任韩鸿铭负责集团在中国的研发工作,继续推动集团产品组合在华技术本土化进程。同年,小鹏汽车原营销副总裁易寒出任smart中国区CEO。2024年10月,Stellantis集团在首席财务官、中国区等多个岗位上都作出了人员调整,其中奥立维被任命为Stellantis集团中国区首席运营官,并继续担任“Stellantis集团-零跑科技战略联盟”总负责人。另外,Stellantis中国区前首席运营官道格·奥斯特曼被任命为首席财务官。
2024年末,Stellantis集团换帅震动车圈,唐唯实辞去首席执行官职务,其职权暂由负责监督集团运营方向及业务的临时执行委员会接管,直至新继任者到任。临时执委会将由约翰·艾尔坎担任主席,负责中国区和零跑国际等工作的为Maxime PICAT(毕高诚)。
同在2024末,日产汽车宣布了新的管理层团队成员任命,调整将于2025年1月1日起正式生效。其中,现任首席财务官马智欣将出任日产中国管理委员会主席。他将直接向内田诚汇报工作。现任日产中国管理委员会主席山崎庄平将接任日本—东盟区域管理委员会主席一职。
马智欣将主要负责制定符合中国市场的长期战略,并提升本地的运营。公开资料显示,马智欣对于中国市场有着一定的经验,他于2012年出任东风汽车副总裁,2018年调回日产总部出任CFO。
当前,日产汽车正面临较大挑战。基于2025财年第二财季主要财务指标下滑,日产汽车将2025财年的营业利润预期从原先的5000亿日元下调至1500亿日元;销售净额也从预期的14万亿日元下调至12.7万亿日元。值得一提的是,过去几年日产汽车持续挖角中国市场其他公司的高管,以提升中国市场的运营能力,包括原上汽大众高管辛宇、刘新宇等。
福特与林肯也采取了相似的举措。去年4月,原林肯中国总裁朱梅君退休,上汽大众原奥迪营销事业部执行副总经理贾鸣镝跳槽林肯中国,并出任新的中国区总裁一职。2024年5月,惠而浦(中国)原总裁艾小明正式出任长安福特总裁,向长安福特董事会汇报。
合资品牌方面,包括一汽大众、上汽通用五菱、上汽大众等多家车企均进行了高层调整。其中2024年1月19日,吕俊成任上汽通用五菱汽车总经理;沈阳转任公司创新发展与战略委员会主席。此前,吕俊成曾任上汽通用五菱汽车党委委员、副总经理等职务。上汽通用五菱原执行副总经理沙睿祺于2024年6月1日起担任通用汽车企业发展部执行总监,常驻美国。
2024年年末,中国第一汽车集团有限公司党委常委、副总经理陈彬兼任一汽-大众党委书记、总经理。同时,聂强任一汽-大众党委副书记、工会负责人,吴迎凯接替聂强担任一汽-大众副总经理(商务)及销售公司总经理、党委书记。
值得一提的是,最近一轮合资品牌的高层人事调整中,“自主反哺合资”的迹象较为明显。原五菱高管薛海涛和周钘分别被调任上汽通用和上汽名爵,出任分管营销的高管。多家车企管理层人士向记者表示,在高强度的竞争当中,每家企业都在拼价格刺刀,比产品迭代速度,拼成本控制,拼效率和执行力,也催生出更高效的组织与流程变革。
“产品更加领先,管理更加高效,效率更高,执行力更强,对中国用户需求的理解也加透彻,这是智能新能源车创造的弯道超车机会,是过去几年汽车行业持续内卷催生的变化,也是中国自主品牌全面崛起的底层逻辑。”一家车企高管表示。
- 中青出行
- 品了又品
-
2024年民航全行业总体实现扭亏为盈
中国民航局局长宋志勇9日说,2024年民航全行业同比减亏20
2025-01-10 11:09港珠澳大桥2024年客流车流双双创新高
记者3日从珠海边检总站港珠澳大桥边检站了解到,2024年经港
2025-01-06 10:03美国纽约市开始征收拥堵费 预计每年带来10亿美元收入
经过多年准备,纽约市曼哈顿岛下城和中城地区5日起开始征收拥堵
2025-01-06 10:03 - 热门点击




